招标编号为 2021-HCGK-HD002(HDCG20210409) 的 华侨大学厦门校区凤凰苑二次供水水箱及自来水管网改造工程 工程建设项目,该工程建设项目施工招标于 2021 年 04月 09 日依法公开开标后,评标委员会按照招标文件规定的评标标准和方法进行了评审,根据评标委员会提交的书面评标报告,现将评标结果、否决其投标的投标人及否决原因公示如下:
一、评标结果公示时间: 2021 年 04 月 10 日至 2021年 04月 13日。投标人或者其他利害关系人对评标结果有异议的,应当在公示期间书面向招标人提出。
二、评标委员会对投标报价给予修正的原因、依据和修正结果(如有时) /
三、评标委员会成员对进入评审的投标人投标文件的总评分(如有时)/
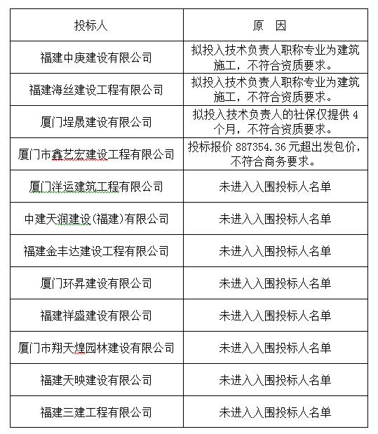
四、否决其投标的投标人及原因

五、推荐的中标候选人及主要投标内容:

六、异议的渠道和方式:
招标人名称:华侨大学
招标人地址:福建省厦门市集美区集美大道668号
招标人联系方式:赖老师 0592-6161620